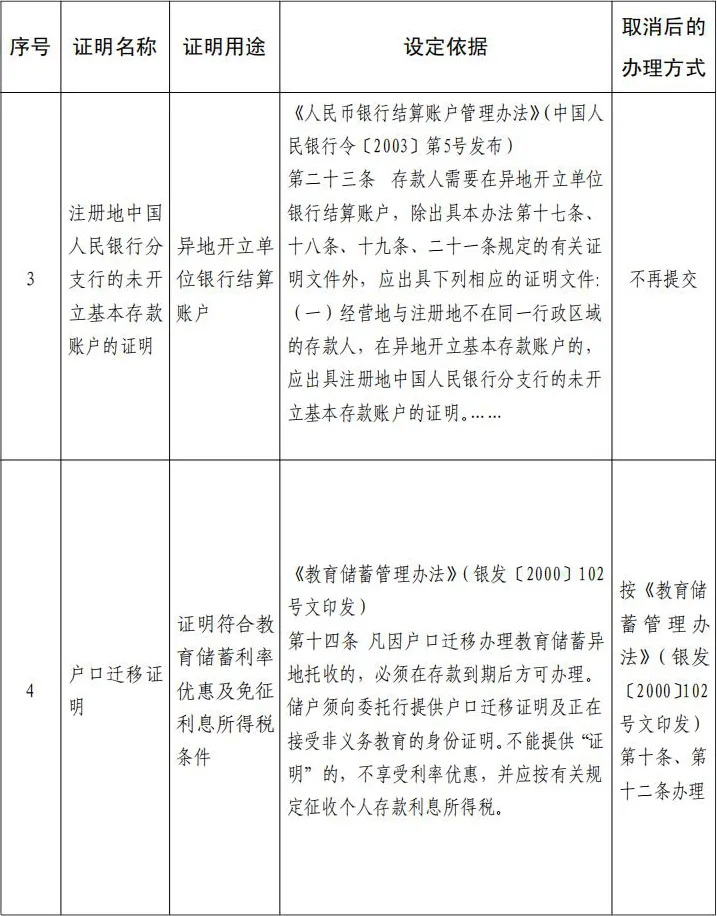
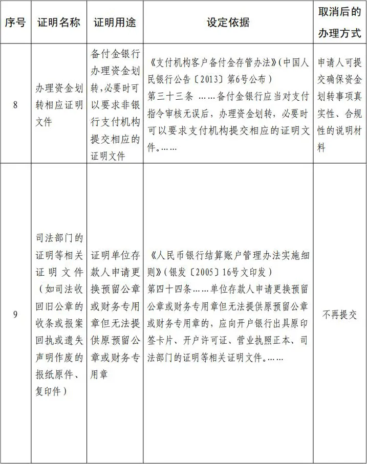
中国金融网讯 为贯彻落实党中央、国务院关于简政放权、优化服务、减证便民的决策部署,人民银行会同相关部门认真开展了证明事项清理工作,共取消“户口迁移证明”等证明事项11项,并对涉及的《教育储蓄管理办法》《非金融机构支付服务管理办法实施细则》等4件规章和5件规范性文件的相关条款进行了修订。
下一步,人民银行将继续推进减证便民,优化营商环境,不断提升金融服务水平。





附件1:中国人民银行令〔2020〕第2号(关于修改《教育储蓄管理办法》等规章的决定)附件2:中国人民银行 海关总署令〔2020〕第3号(关于修改《黄金及黄金制品进出口管理办法》的决定)附件3:中国人民银行公告〔2020〕第3号(修订《非金融机构支付服务管理办法实施细则》等5件规范性文件)
金融号发布此信息目的在于传播更多信息,与本网站立场无关。金融号不保证该信息(包括但不限于文字、数据及图表)全部或者部分内容的准确性、真实性、完整性、有效性、及时性、原创性等。相关信息并未经过本网站证实,不对您构成任何投资建议,据此操作,风险自担。用户违规操作举报电话:86-10-68060420,举报邮箱:zgjrw2010@126.com。